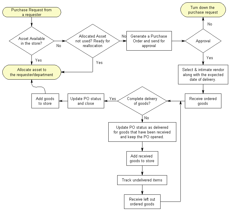
采购模块可简化所需组件的采购流程,并允许您将其添加为未分配资产。采购模块与库存紧密集成。您可以在 ServiceDesk Plus 中配置与供应商相关的信息、这些供应商提供的产品及其报价。通过比较各供应商的价格,此信息有助于在生成采购订单(PO)时选择合适的供应商。采购流程始于采购请求,并在所请求的组件或物品被采购并送达采购请求人时完成。以下工作流程详细说明了采购流程中涉及的各个步骤。

要进入采购模块,请使用您的用户名和密码登录 ServiceDesk Plus application,然后单击页眉窗格中的采购选项卡。