Switch Port Mapper Tool 交换机端口映射工具 Switch Port Mapper Tool - Available in Professional Edition


OpUtils的交换机端口映射工具可以发现插入到每个交换机端口上的设备,这个工具为系统和网络工程师提供可视的IP、MAC以及端口的状态和可用性,且此工具为实时发现,您可以查看每个端口的操作状态和端口速度。

交换机端口映射设置

在交换机端口映射工具页面,点击设置链接,来查看/修改设置。

常规设置

在交换机端口映射设置页面,点击常规标签配置以下内容:

  1. 解析DNS - 选择这个选项,在每次扫描时解析连接的设备的DNS名称

  2. 显示所有接口 - 交换机端口映射,默认只显示与Bridge MIB中匹配的端口。其它的端口将会被排除在外。要查看所有的交换机端口,可选择这个选项。

  3. 排除中继端口 - 选择这个选项可以在导出交换机映射结果时排除中继的端口。当在一个端口上发现了多个MAC地址时,OpUtils将会将此端口作为一个中继端口。

  4. 堆叠端口分类 - 如果在一个端口上发现了超过10个MAC地址,那么此端口将会被归类为堆叠的端口。您可以在这里进行配置。

  5. 线程数量 - 设置OpUtils的交换机端口映射可使用的线程数量。OpUtils会为分配一个进程来执行交换机扫描,当扫描完一个之后,队列中的下一个交换机将会开始扫描。这个循环会持续到所有的交换机扫描结束。当交换机数量非常多的时候,您可以增加线程的数量,使交换机的端口扫描可以快速完成。您最大可以设置到25个线程数。增加线程数会增加CPU的负荷和内存的使用。因此,请确保您的系统可以承受这么高的资源占用。

发布映射结果

OpUtils提供一个选项,可以自动发布交换机端口映射的结果到一个CSV文件。这有助于以后查看交换机的端口映射历史。在交换机端口映射工具的设置页面,点击发布标签,设置将扫描结果自动发布到一个CSV文件。

  1. 启用自动发布 - 选择这个选项可以自动发布指定交换的结果到一个CSV或HTML文件。

  2. 发布目录 - 设置一个位置来存储发布的结果。默认的位置为 <OpUtils_Home>/webapps/SPMHistory

  3. 为所有交换机创建一个统一的CSV文件 - 选择这个选项,可以为所有扫描的交换机创建一个统一的CSV文件,包括了这些交换机的映射结果。需要注意的是,您只能在组的级别的到一个统一的报表,如指定组中所有的交换机只会显示在一个报表中。同时,这个报表只能在对指定组进行计划扫描时才能创建,手动扫描则不行。

配置邮件告警来通知端口状态变更

交换机端口映射可以生成各种告警来通知不同的事件,点击告警标签进行配置。

  1. 将一个端口从“瞬态”移动到“可用”状态 - 设置将端口标记为可用状态所需持续的时间。如果端口当前无响应,且无响应的时间小于这里指定的时间,那么端口将会显示为“瞬态”

  2. 启用邮件告警 - 选择这个选项并指定邮件地址,您可以选择在以下情形发生时,接收告警:

    1. 端口变为“可用”或“已用”

    2. 连接到端口的设备变更

    3. 新的设备添加到端口(如:VoIP 设备随计算机一起被添加)

    4. 设备从某端口移除(如:VoIP设备被移除)

    5. 某端口被管理禁用(被OpUtils以外的操作)

    6. 某端口检测到多个设备

    7. 某设备检测到虚拟IP地址

    8. 交换机不响应SNMP请求

    9. 端口使用率低于

  3. 告警清除策略:设置在数据库中存储的最大告警数量,默认值为2000。当您删除旧的告警时,您可以选择将它们保存到一个CSV文件,以便以后参考。

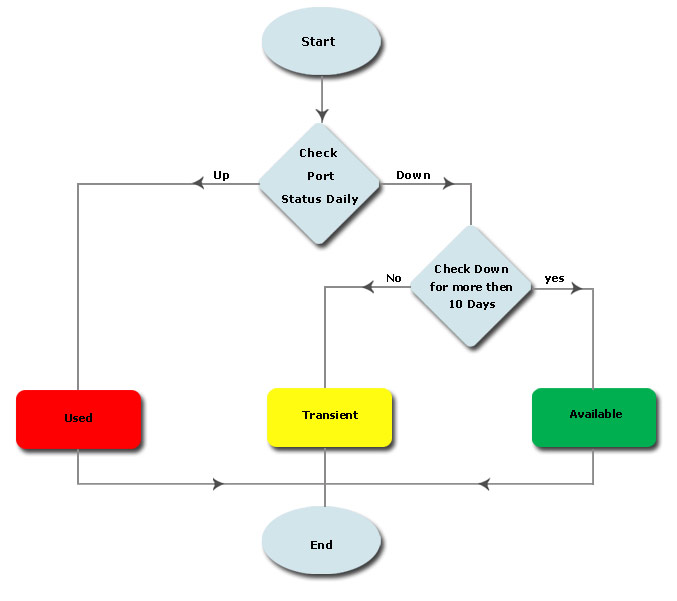
Switch Port State Diagram

页首

交换机分组

交换机端口映射工具允许您按照需求分组交换机,在不同的时间为不同的组设置计划扫描。

添加组

  1. 选择标签,这里将会列出所有创建的组

  2. 点击添加组链接,这将打开组配置对话框

  3. 设置组的名称

  4. 如果您已经添加了交换机,您可以从可用的交换机列表中选择交换机,添加到此组中。您也可以创建一个空组,以后在添加交换机

  5. 如果您想要为此组中的交换机设置计划扫描,在计划选项中选择启用并设置计划明细:

    1. 小时 - 可以选择每N小时更新一次

    2. 每天 - 每天更新一次,您需要设置开始时间

    3. 每周 - 每周更新一次,您需要设置开始时间和每周的日期

    4. 每月 - 每月更新一次,您需要设置开始时间和每月的日期以及月份

    5. 仅一次 - 在计划的时间执行一次任务

  6. 点击保存创建组

提示:您也可以在添加交换机对话框中,点击添加组来创建组和添加交换机。

 

将交换机添加到组

将交换机添加到组

  1. 选择标签,这里将会列出所有创建的组

  2. 点击组对应的修改图标,打开组配置对话框,这里将会显示所有可用的交换机

  3. 选择要添加到此组中的交换机

  4. 点击保存

注意:一个交换机不能同时被添加到多个组中,当您将一个交换机移动到一个组中后,它将会自动退出它所在的组。

为组中的交换机配置计划扫描

  1. 选择标签,这里将会列出所有创建的组

  2. 点击组对应的修改图标,打开组配置对话框,这里将会显示所有可用的交换机

  3. 选择启用计划并设置以下内容:

    1. 小时 - 可以选择每N小时更新一次

    2. 每天 - 每天更新一次,您需要设置开始时间

    3. 每周 - 每周更新一次,您需要设置开始时间和每周的日期

    4. 每月 - 每月更新一次,您需要设置开始时间和每月的日期以及月份

    5. 仅一次 - 在计划的时间执行一次任务

  4. 点击保存

删除组

  1. 选择标签,这里将会列出所有创建的组

  2. 点击组对应的删除图标

  3. 点击确认删除组

说明:当您删除组后,组中所有的计算机将自动移动到默认组中。您不能删除默认组。

页首

添加交换机

手动添加交换机

  1. 点击工具主页

  2. 网络监视分类下选择交换机端口映射

  3. 点击添加交换机链接,打开添加交换机对话框

  4. 选择手动添加选项

  5. 选择要将交换机添加到的组

  6. 设置交换机的名称以及它对应的SNMP读团体字符串

  7. 选择获取系统明细选项来通过SNMP获取连接到端口的设备明细。您可以在管理 --> 设置 --> SNMP 设置团体字符串。

  8. 如果您想要在扫描交换机之前,对子网执行一个SNMP扫描,可以选择在扫描交换机之前指定Ping操作,并指定子网地址。您可以添加多个子网,这可以增强连接到交换机端口的设备MAC地址解析。

  9. 点击添加交换机按钮,交换机将会添加到交换机标签下

  10. 添加的交换机将会在后台进行自动映射,它的状态显示在状态列下。重复以上步骤添加更多的交换机。

通过CSV文件导入交换机

当您的网络中存在大量的交换机时,手动的一个一个添加是一项非常痛苦的工作。在这种情况下,您可以选择通过一个CSV文件,批量导入这些交换机。您需要创建一个包含交换机名称/ip地址、交换机团体字符串、组名称、子网地址和子网掩码的CSV文件,每个交换机信息单独占据一行,然后将此文件导入到交换机端口映射工具。

 

CSV示例:

 

Switch Name,Switch SNMP Community,Group Name , Subnet Address , Subnet Maskprocurve2524,public,First Floor,192.168.112.0,255.255.255.0 192.168.109.4,public,Admin Team,192.168.113.0,255.255.255.128,192.168.113.128,255.255.255.128 3com4400,public,Test foundry2402,public,Default Group,10.1.23.0,255.255.255.128 catalyst2900,public,First Floor,132.232.2.0,255.255.255.0

 

  1. 在交换机端口映射工具页面,点击添加交换机链接,打开添加交换机对话框

  2. 选择从CSV导入选项

  3. 浏览选择符合上述格式的CSV文件。子网地址和子网掩码为可选项,如果您没有指定组名,请在交换机团体字符串后附加一个逗号。当没有指定组名时,交换机将会自动添加到默认组。如果您指定了一个不存在的组,那么此组将会自动创建。

  4. 点击导入CSV

交换机信息将会导入到数据库,导入的明细将会显示在页面顶部。交换机端口映射工具一次可以扫描5个交换机,而剩下的交换机将会显示为尚未扫描状态。如果在扫描期间发生错误,那么在它的状态会显示为扫描失败。点击失败计数将显示错误明细,您可以在那个页面进行修改并重新扫描。

 

 

说明

 

1. 仅可以映射支持BRIDGE-MIB的交换机和集线器,因为不支持BRIDGE-MIB的交换机和集线器的设备明细不能发现。
2. 多个设备可能会出现连接到同一端口,这是因为,如果集线器连接到了交换机,而这些设备直接与集线器连接,那么这些设备就是连接到了相同的交换机端口。

 

 

页首

添加路由器

要解析连接到交换机的IP地址,交换机端口映射工具要求在全局环境设置中提供路由器、交换机、网关服务器的信息。您可以使用添加路由器链接来添加这些设备,为它们设置计划扫描。这将会收集网络中设备的MAC-IP数据,并将它们存储到数据库。

手动添加路由器

  1. 在交换机端口映射页面,点击添加路由器链接。这将打开添加路由器对话框

  2. 选择手动添加选项

  3. 设置设备名称以及它对应的SNMP读团体字符串

  4. 点击添加路由器按钮

通过CSV文件导入路由器

和交换机的导入一样,您也可以通过一个CSV文件来导入路由器。CSV文件中需包含设备名称/IP地址以及它们对应的SNMP团体字符串。每个设备条目占据单独一行。

 

CSV示例:

 

testrouter,public

cisco3620,private

  1. 在交换机端口映射页面,点击添加路由器链接。这将打开添加路由器对话框

  2. 选择从CSV导入选项

  3. 浏览选择符合上述格式的CSV文件。

  4. 点击导入CSV

页首

为交换机端口映射添加自定义列

交换机端口映射支持您在端口级别和交换机级别,为用户的自定义输入添加自定义列。这些列可以用来存储与连接到交换机/端口的设备相关的信息 。添加自定义列,请参阅以下步骤:

  1. 点击交换机端口映射工具页面的设置链接

  2. 选择自定义字段标签,这里将会列出所有已添加的列

  3. 点击添加自定义字段链接

  4. 设置以下内容:

    1. 列名称:自定义列的名称

    2. 列属于:设置此自定义列属于端口级别还是交换机级别

    3. 数据类型:设置您想要此列保存的数据类型。您可以选择文本型、整型、布尔型或文件。您也可以点击自定义数据类型来添加您自己的数据类型

    4. 大小:表示此列允许的字符长度

    5. 默认值:此列的默认值

    6. 描述:设置关于此列的一段简短描述

  5. 点击添加列

页首

查看交换机端口映射结果

当您添加完交换机后,映射动作将会自动执行,映射的状态也会显示出来。点击交换机视图或汇总信息视图的交换机名称/IP地址链接,可以查看它的明细信息,这里将会显示以下内容:

  1. 接口索引:即交换机中的端口号

  2. 接口名称:端口/接口的名称

  3. 接口描述:端口/接口的描述信息

  4. 接口别名:用户自定义的端口/接口名称

  5. 接口类型:端口的类型

  6. 接口速度:端口的最大速度

  7. 状态:端口的操作状态

  8. 管理状态:端口/接口的管理状态

  9. 可用性:表示端口是可用还是已用。对于持续10天以上没有响应的端口,将显示为可用。对于10天以内的,则显示为瞬态。您可以在交换机端口映射设置自定义端口的不活动天数

  10. 物理位置:连接的设备的物理位置。请参阅映射设备到物理位置部分了解相关内容

  11. 连接的MAC:连接的设备的物理地址

  12. IP地址:连接的设备的IP地址

  13. DNS名称:连接的设备的DNS名称

  14. VLAN ID:端口的VLAN号码

  15. 设备类型:连接的设备类型,包括Windows、Linux、交换机等

  16. VLAN名称:虚拟局域网的名称

  17. IfMtu:在接口上可以发送/接收的最大数据包

  18. 双工:端口的双工状态,如半双工、全双工等

您可以从下拉列表中选择不同的交换机查看对应的信息。

要重新扫描交换机,可以从添加/编辑交换机视图页面,点击扫描或扫描全部链接。

 

查看交换机端口映射工具生成的告警,可点击告警标签。告警基于端口的状态变化生成,您还可以配置通过邮件发送告警通知。请参阅交换机端口映射设置部分内容进行设置。

页首

查看交换机端口映射历史

无论何时交换机端口映射工具扫描了一个交换机,映射的结果都会自动发布到一个CSV文件,它存储在文件系统中。您可以修改在交换机端口映射设置页面设置文件的存储位置,或者禁用这个功能。

 

如果您选择自动发布结果,您可以从历史标签查看之前的映射结果:

  1. 在交换机端口映射工具页面,选择历史标签

  2. 这里将会列出所有交换机端口映射工具扫描过的交换机汇总信息,您可以按组进行检索

  3. 点击交换机的名称/IP地址可以查看它之前的映射结果,以及映射的时间和日期

  4. 在这里,您还可以将它下载为一个CSV文件

页首

导出交换机端口映射结果

要将交换机端口映射导出到一个HTML或PDF格式文件,请参阅下面的步骤:

  1. 点击工具主页标签

  2. 网络监视分类下选择交换机端口映射

  3. 选择您想要导出结果的交换机

  4. 点击右上角的导出链接

  5. 选择您要导出的格式,点击查看

交换机端口映射设置页面,您可以设置自动发布交换机映射结果到一个CSV文件。当启用此功能后,OpUtils会在以下情况下自动发布结果。

  1. 执行了交换机的计划扫描任务

  2. 当您手动执行了交换机扫描动作

页首

使用IP/MAC/DNS地址搜索指定设备

当您添加了所有的交换机并扫描过一次之后,交换机端口映射工具就可以用于指定设备的搜索,定位它连接到的交换机和端口。

 

在交换机端口映射工具页面的搜索字段可以用于此目的。输入的搜索内容可以是设备的MAC地址、IP地址、DNS名称、VLAN ID、接口名称、接口别名、设备类型或物理位置。您可以选择需要的参数进行搜索。这将会搜索所有已扫描的交换机来定位交换机和端口。

 

页首

将设备映射到物理地址

交换机端口映射工具支持您为连接的设备设置物理位置,用于以后参考。

 

您可以手动添加设备的位置,或者通过CSV文件导入位置。在交换机明细视图页面,将您的鼠标移动到动作标签,选择适合的选项。CSV文件应包括接口索引以及它对应的位置,每个接口条目单独占据一行。

 

 

说明:点击右上角的设置链接,或从管理 -- >设置页面,配置SNMP属性。详细内容,请参阅配置SNMP部分。

 

页首

禁用/启用交换机接口

交换机端口映射工具提供启用或禁用交换机端口的管理。
  1. 在交换机明细视图页面,选择您要启用或禁用的端口。
  2. 将鼠标移动到动作标签,选择禁用接口启用接口
  3. 下面将会打开允许访问/组织访问对话框
  4. 设置交换机的SNMP写团体字符串,并点击允许访问/阻止访问端口

页首

修改交换机接口的别名

  1. 在交换机明细视图页面,选择您要修改别名的端口
  2. 将鼠标移动到动作标签,选择修改接口别名。这将打开修改别名对话框
  3. 按需修改端口的别名
  4. 设置交换机的SNMP写团体字符串,并点击更新

页首

查看交换机使用报表

交换机端口映射工具提供交换机的以下报表内容,您可以向下钻研报表获取完整的信息并导出为PDF、XLS和CSV格式文件。

页首

审计交换机端口管理

交换机端口映射通过存储对交换机端口映射工具的变更,来支持对其的审计。每个变更以及它对应的用户名、修改的时间和日期、以及修改/添加/删除明细都会存储到数据库中。变更的历史可以保留一个月,您可以对此进行配置。审计明细也可以发布为XML文件,以备以后参考。

 

审计交换机端口映射默认已启用,您可以按以下步骤配置变更历史的存储时间段:

页首

 

另请参阅

 

错误消息

E1001:未知主机E1002:主机不可达E2001:SNMP查询无响应
E1003:不是交换机
E1004:不是路由器E2005:不能从MIB中获取完整的数据E2006:不能获取交换机的MAC地址

 

相关的工具:PingSNMP PingMAC地址解析器

Copyright © 2004-2012, ZOHO Corp. All Rights Reserved.
ManageEngine